あなたのサイト、
無料でSEO診断します
年間35万円超のプロ専用ツール × AIの網羅的分析。
3〜5営業日でPDFレポートをお届けします。
こんなお悩みありませんか?
SEO対策、何から手をつけていいかわからない
検索順位を上げたいけど、技術的な問題なのかコンテンツの問題なのか、現状が把握できていない。
業者に頼む前に、まず現状を知りたい
SEOコンサルの見積もりが適正かどうか判断するための基準がない。まずは客観的なデータが欲しい。
競合に検索で負けているが、原因がわからない
同業他社が上位を占めているのに、自社サイトは表示すらされない。何が違うのかを明確にしたい。
SEOツールは高額で、しかも使いこなすのが大変
プロ向けSEO分析ツールは年間数十万円。しかも英語のUIに専門用語だらけで、契約しても使いこなせなければ宝の持ち腐れに。
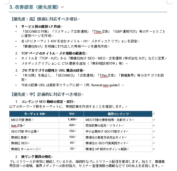
実際のレポートをご覧ください
当社自身のサイトを分析したレポートの一部を公開しています。
お届けするレポートはこのクオリティです。
自社サイトの診断結果を
包み隠さず公開
SEOコンサル会社が自らの弱点も含めて分析結果を公開。専用ツールが出力する膨大なデータをAIがくまなく分析し、プロが改善策を提示する——そのプロセスと品質をこの目でお確かめください。
- ドメインレーティング・権威性スコア
- オーガニックキーワード数と推定トラフィック
- 競合との詳細比較
- キーワードギャップ分析
- 改善施策の優先度マトリックス
- 12ヶ月ロードマップ
専用ツール+AIで
ここまで分析します
世界トップクラスのSEO分析ツールから得られる膨大なデータを、AIがくまなくチェック。プロの知見を加えて、実行可能な改善策までお届けします。
ドメイン権威性 & 基本指標
ドメインレーティング、オーガニックキーワード数、推定月間トラフィック、被リンク数など、サイトの「体力」を数値化します。
🔧 Ahrefs競合比較・ギャップ分析
競合サイトとの差を可視化。競合が獲得していて御社が取れていないキーワードを特定し、優先すべき攻め筋を明示します。
🔧 Ahrefs技術的SEO課題の診断
メタタグの重複・欠落、構造化データの有無、内部リンク構造、ページ速度など、検索エンジンから見た技術的問題を特定します。
🔧 SEO SpiderAIによる網羅的チェック & 改善提案
ツールが出力する膨大な生データを、AIがくまなくチェック。数百のキーワード、数千の内部リンク、技術的課題の一つ一つを分析し、人間では見落としがちなパターンも検出。データに基づく改善施策を優先度付きで提案します。
🤖 AI + プロの知見高額・専門的・英語UI——
プロのツールは扱いが難しい
Ahrefs(年間約30万円〜)やScreaming Frog SEO Spider(年間約5万円)は、SEO専門家が日常的に使うプロ向けツール。英語ベースのUIに専門用語が並び、契約しても使いこなすには相当な学習コストがかかります。
本キャンペーンでは、これらのツールから得られる膨大なデータをAIがくまなくチェック。数百〜数千のキーワード・被リンク・技術的課題をプロの視点で分析し、優先順位まで整理したレポートを無料でお届けします。
事例掲載OKなら
さらに深い分析を追加
分析結果の匿名事例掲載に同意いただいた方には、通常の外部分析に加えて技術的な内部分析もレポートに含めます。
- + SEO Spiderによるサイト内部の技術的課題レポート
(メタタグ重複、404エラー、内部リンク構造など) - + 内部リンク最適化の具体的な改善案
- + ページ速度・Core Web Vitalsの診断
ご利用の流れ
フォーム送信
分析対象のURLと基本情報を入力
ツール+AI分析
膨大なデータをAIが網羅的にチェック
レポート納品
3〜5営業日でPDFをメール送付
改善スタート
自社で実行 or ご相談も歓迎
よくある質問
はい、1社1回限り完全無料です。有料サービスへの強引な営業は一切行いません。分析後に改善のご相談をいただいた場合のみ、有料コンサルティングのご案内をいたします。
ドメインレーティング、オーガニックキーワード数、推定トラフィック、競合比較、キーワードギャップ分析などを含むPDFレポートをお届けします。事例掲載に同意いただいた場合は、SEO Spiderによる技術的課題の分析も追加します。
必須ではありませんが、競合URLをご提供いただくとキーワードギャップ分析が可能になり、より実践的なレポートになります。最大3社まで指定できます。
申し訳ございませんが、広告代理店・SEOコンサルティング会社など同業の方のお申し込みはお断りさせていただく場合がございます。事業会社様を対象としたキャンペーンです。
お申し込みから3〜5営業日でPDFレポートをメールにてお届けします。
世界中のSEO専門家が使用するAhrefs(被リンク分析・キーワード調査・競合分析)とScreaming Frog SEO Spider(サイト内部の技術的監査)を使用します。いずれも英語ベースの専門ツールで、使いこなすには相当な知識と経験が必要です。本キャンペーンでは、これらのツールが出力する膨大な生データをAIがくまなくチェックし、プロの知見を加えて優先順位付きの改善策までまとめてお届けします。
1回の分析で現状の課題と優先順位が明確になります。ただしSEOは一度きりの施策ではなく、定期的なメンテナンスと改善が必要です。レポートを出発点として、継続的な改善に取り組むことで成果につながります。
無料SEO診断に申し込む
月10社限定。下記フォームに必要事項をご入力ください。
※ 広告代理店・SEOコンサルティング会社など同業と判断した場合、お断りさせていただく場合がございます。
※ 1社1回限りのキャンペーンです。
